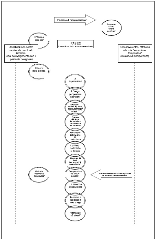
Dettagli Gennaio-Giugno 2010, Vol. 33, N. 1 doi 10.1712/514.6136 Scarica il PDF(333,7 kb) Citazione Anastasia S. La catena spezzata. Lutto e processi di identificazione. . doi 10.1712/514.6136 Scarica la citazione: BibTex EndNote Ris Altro dagli autori Articoli di Sergio Anastasia La catena spezzata. Lutto e processi di identificazione titolo - split_articolo,controlla_titolo - art_titolo La catena spezzata. Lutto e processi di identificazione autori - vau_aut_id Sergio Anastasia riassunto - art_riassunto Riassunto. Una famiglia giunge al Servizio di Neuropsichiatria. Una volta, due volte ed infine tre volte, a distanza di tempo. Prima per Elena, poi per Antonio e poi ancora per Elena. I due genitori, Piera e Sandro, sembrano proprio in balia di queste due piccoli pesti. Non volendo, anche il terapeuta finisce con il credere ai fantasmi dei due genitori, sino a finire nella trappola di un blocco transferale carico di angoscia. Lutti lontani e legami affettivi precocemente interrotti o mai sufficientemente formati, caratterizzano un tempo che è sospeso tra passato, presente e futuro, in cui le paure si trasmettono di generazione in generazione e di persona in persona. Attraverso la supervisione, la strega cattiva, il cucciolo di leone, la principessa ed il suo cavaliere riprendono il filo della loro trama interrotta e la “colpa di essere sopravvissuti” può trasformarsi in desiderio di vita. parolechiave - lingua - vke_key_id Parole chiave. Lutto, separazione, identità, transfert, intersoggettività, gioco, fiaba, disegno infantile. abstract - art_abstract Summary. The broken shackles. Mourning and identification process. A family comes to the Neuropsychiatric Service. One, two and three times. First, for Elena, then for Antonio and again for Elena... Sandro and Piera, their parents, seem to be at the mercy of their two small pests. Unwillingly, the Therapist, too, believes the familiar ghosts and finishes up in the same transfert, full of anxiety. Mourning derived from previous generations and prematurely broken, or never sufficiently matured, emotional ties, characterize a period of time suspended among past, present and future, where the fear was transmitted from generation to generation and from individual to individual. Through supervision, the wicked witch, the lion cub and the princess with her knight in shining armour take up from where they left off and the “fault of survival” transforms into a desire for life. keyword - lingua - vke_key_id Key words. Mourning, separation, identity, transfert, intersubjectivity, childhood games, fables, infant designs. resumen - ignora Resumen. Una familia llega al Servicio de Neuropsiquiatría. Una vez, dos veces y en fin tres veces, a distancia de tiempo. Al principio llegó por Elena, luego por Antonio y después otra vez por Elena... Los padres, Piera y Sandro, parecen estar a la merced de estas dos pestes. Sin quererlo, el terapeuta también llega a creer a los fantasmas de los dos padres, hasta a llegar en una trampa de un bloque transferencial lleno de angustia. Lutos lejanos y vínculos afectivos interrumpidos precozmente, o nunca suficientemente establecidos, caracterizan un tiempo que parece suspendido entre pasado, presente y futuro, donde los miedos se transmiten de generación en generación y de persona a persona. A través de la supervisión, la bruja mala, el cachorro del león, la princesa y su caballero, vuelven a tomar el hilo de sus trama interrumpidas y la “culpa para haber sobrevivido” puede transformarse en un deseo de vida. testo - art_testo LA TRASMISSIONE PSICHICA DEL DOLORE TRA LE GENERAZIONI Premessa La lettera arriva sempre al suo destinatario Jacques Lacan Quanto di seguito descrivo è la storia della famiglia di Piera G., la donna giunta da me con il marito Sandro, per problemi riguardanti i due figli: Elena, la più grande, soffre di pavor nocturnus; Antonio, il più piccolino, finisce spesso nell’occhio del ciclone a scuola, a causa dei suoi “comportamenti irrequieti”. Il primo incontro della famiglia G. con il Servizio di Neuropsichiatria Infantile avviene nel maggio del 2002. A quell’epoca Elena ha 8 anni e, da alcune settimane, soffre di incubi notturni che le impediscono di dormire e di rimanere da sola la notte. Elena, raccontano i genitori, ha comunque generiche difficoltà ad addormentarsi sin da quando è piccola, ma nell’ultimo periodo soffre di veri e propri episodi di pavor nocturnus. Dalla ricostruzione anamnestica, gli episodi si verificano da quando la bambina è venuta a conoscenza di un’operazione che da lì a poco avrebbe dovuto affrontare. Elena è, infatti, seguita sin dall’età di 2 anni da un cardiologo di Bologna, per un difetto interatriale (DIA), diagnosticato in seguito a esami specifici condotti a scopo preventivo. I controlli ripetuti sono richiesti da Piera, la mamma, perché è preoccupata per una familiarità rispetto ai disturbi cardiaci: Piera ha perso nel giro di poco tempo, quando aveva all’incirca 12 anni, il nonno materno e la zia, sorella di sua madre, per infarto. Il difetto di Elena è, tuttavia, minimo all’esame ecocardiografico e non desta alcuna preoccupazione: esso è destinato a rimanere asintomatico anche in età adulta. Nonostante le rassicurazioni del cardiologo, Piera e Sandro decidono di correggere il piccolo disturbo, sottoponendo Elena all’intervento chirurgico. I genitori motivano l’operazione con il fatto che la bambina ha superato l’età prescolare (cut-off per una prognosi sicuramente favorevole), ma il disturbo non è regredito spontaneamente. Secondo la neuropsichiatra il sintomo ‘psi’ della bambina è in correlazione con l’intervento: la chiusura del piccolo foro sarà, infatti, effettuata dal cardiochirurgo, per mezzo di una sofisticata operazione a cuore aperto. Un’operazione di routine che, in ogni caso, incute una certa preoccupazione, non soltanto in Elena, ma anche nei suoi genitori. Ciò giustifica l’iperattivazione del circuito ansiogeno, presumibilmente sottostante il disturbo di Elena e la richiesta di una consultazione specialistica dei genitori. Tuttavia, in seguito all’operazione, perfettamente riuscita, i disturbi del sonno di Elena continuano a presentarsi. Trattandosi, però, di un problema antico e confortati dal parere iniziale della neuropsichiatria – tendente alla sospensione di giudizio, per evitare inutili allarmismi – i genitori di Elena decidono di non sottoporre la figlia ad ulteriori visite specialistiche, rassegnandosi alle difficoltà della bambina ed adattando le proprie abitudini alle necessità della piccola. Piera e Sandro, nel 2004, sono costretti, loro malgrado, a presentarsi di nuovo per una consultazione neuropsichiatrica, questa volta, però, per un problema riguardante il secondogenito: Antonio, 5 anni, quando è a scuola presenta difficoltà a relazionarsi con i compagni e con le insegnanti. Il bambino è da poco iscritto in prima elementare, in classe tende ad isolarsi e sembra non aver alcuna consapevolezza dei rischi connessi alle sue azioni. I genitori raccontano che Antonio a casa è invece affettuoso con i genitori e vivace con la sorellina. I problemi a casa del piccolo riguardano l’alimentazione: ad un anno e mezzo di età, quando Piera lo allatta, Antonio comincia a mordere ed a lanciare oggetti in direzione della madre. Il rifiuto del cibo durante lo sviluppo diviene sempre più accentuato, al punto che Piera, al momento della consultazione, non ha ancora abbandonato gli omogeneizzati e, per di più, continua ancora ad imboccare Antonio. Dinanzi all’ostinazione del bambino, Piera ha scelto di utilizzare la forza, sicura che il bambino prima o poi imparerà comunque a nutrirsi da solo, “come tutti gli altri”. Secondo Piera, ad esclusione di queste difficoltà, Antonio non crea problemi sino alle elementari. Per cui, preoccupata per le segnalazioni ricevute dalle nuove insegnanti, decide solo ora, in accordo con il pediatra, di chiedere consulenza alla neuropsichiatra. La neuropsichiatra, al termine della consultazione, invita i genitori ad intraprendere un percorso di terapia familiare, sulla base della convinzione che le problematiche presentate da Elena ed Antonio possono avere origine nella natura delle relazioni su cui si fonda la loro famiglia. Sandro e Piera rifiutano la possibilità di cominciare una psicoterapia perché, secondo loro, le cose prima o poi si aggiusteranno. Chi ha paura del lupo cattivo? Dopo circa un anno dall’ultima consultazione, i problemi, anziché diminuire, aumentano: Elena non si addormenta più da sola ed Antonio si comporta sempre più in maniera sregolata, disturba la sorellina mentre fa i compiti, costringe la mamma a stare ore seduta a tavola con lui per finire la cena e va a dormire sempre più tardi. Con la complicazione che, dividendo la stanzetta con Elena, anche l’addormentamento di lei si trascina molto più a lungo. Piera e Sandro hanno rinunciato ad avere alcuna autorità e sentono di essere oramai ostaggi dei loro figli. La neuropsichiatra, interrogata nuovamente da Piera e Sandro, propone ai due di affrontare il problema, cercando di comprendere i motivi per cui il loro ruolo genitoriale si è così compromesso. Stanchi ed arrabbiati i due si presentano da me nel novembre del 2005. Piera e Sandro, cominciano a parlare di loro stessi, concentrandosi su generiche problematicità di cui entrambi sarebbero “irrimediabilmente” affetti. Dice Sandro: “Io sono schizofrenico e mia moglie è depressa, perché non mangia! Elena è come me… Non tollera le frustrazioni. Antonio è invece come lei… si rifiuta in ogni modo di mangiare!”. Sandro continua, spiegando di avere avuto, in passato, crisi di ansia curate per mezzo di una terapia farmacologica. Ha superato il problema e, dunque, per questo, si sente sollevato da responsabilità nei confronti dei problemi dei figli. Piera racconta di sentirsi oberata dalle responsabilità, verso le quali non si sente in alcun modo aiutata. Questa sensazione le impedisce, di fatto, di provare emozioni: l’educazione dei figli, fa passare, dice lei, i propri bisogni in secondo piano. Le ragioni dei suoi problemi sono nel disinteresse del marito verso tutto ciò che può darle piacere. In questo rimbalzare reciproco di responsabilità Piera si sente però responsabile, se non altro perché Sandro è sempre stato più affettuoso, o almeno così era all’inizio. Un affetto che Piera non aveva mai sperimentato prima. “Mi ricordo – dice Piera – “che il primo abbraccio ricevuto, me lo diede Sandro. Mia mamma con me non era mai così affettuosa. Sapevo che lei mi voleva bene, non perché mi abbracciasse o mi avesse mai dato un bacio. Lo sapevo solo perché non mi ha mai fatto mancare nulla nella mia vita!”. Agli albori del rapporto con Sandro, Piera è abbagliata dalle attenzioni del marito, di cui si innamora, per poi restare delusa. Come scrive Mara Selvini Palazzoli, tra i due avviene ciò che accade in molte famiglie di anoressiche: “Di solito, i primi tempi del matrimonio sono soddisfacenti (…). Il marito apprezza nella moglie la premura e la disponibilità affettiva che ha sempre invano desiderato dalla propria madre. Egli è perciò elogiativo, e fa sperimentare alla giovane moglie, sottilmente depressa e svalutata dai suoi, quel vissuto di importanza e di significatività a cui essa ha sempre ambito quale rimedio alla propria esperienza di disvalore” [1]. Una volta esaurita la spinta iniziale, il moto “riparatorio” cessa, e la donna ben presto torna ad essere disprezzata e misconosciuta, anche da suo marito. Piera racconta di non aver avuto un modello materno adeguato e pensa che aderendo al modello familiare del marito, avrebbe potuto ovviare alla mancanza. In difficoltà rispetto ai propri modelli interiori, Piera va in debito di ossigeno ogni qualvolta i figli manifestano un proprio bisogno verso il quale non si sente adeguatamente preparata. “Quando Elena era molto piccola non voleva mai dormire. Provavamo con gli abituali sistemi, cullandola e tentando di calmarla, ma se non funzionavano, decidevamo di vestirci ed uscire per portarla in macchina a fare un lungo giro per la città. La macchina era l’unico posto dove Elena si addormentava senza problemi!”. Elena sembrava rifiutare sin da piccola le cure materne, non lasciandosi cullare e calmare. Un trauma per Piera, da cui ella si difendeva costringendo il marito a vestirsi e ad uscire in piena notte. Fuggendo come ladri da casa, Piera cerca di preservare sé stessa ed i personaggi che popolano il proprio mondo interiore, da emozioni minacciose scatenate dal sentimento di inadeguatezza (“Che madre posso mai essere io, se critico mia madre e poi non riesco a tranquillizzare mia figlia, come mia mamma ha (?), invece, fatto con me?”) . Mentre racconta, Piera si rivolge a me chiedendo conferme. A posteriori, la supervisione consente di spiegare come Piera sia scarsamente sostenuta da un’immagine materna scissa – inadeguata, ma allo stesso tempo oltremodo idealizzata – e per questo si sottrae alla funzione di holding, necessaria alla creazione di un’unità simbiotica con la figlia, nell’intento di preservare la bambina da emozioni negative e minacciose. Attraversata da fantasmi del passato, la relazione tra Piera e la bimba non consente di formare quello “schermo antistimolo” [2] di cui il neonato necessita durante le prime fasi dello sviluppo. Secondo Lebovici [3], le transazioni di affetti, di investimenti e di fantasmi, nei primi momenti della relazione madre-bambino, sono caratterizzate da dinamiche che proiettano il reciproco agire in una cornice spazio-temporale almeno tri-generazionale. Per spiegare come, lo psicanalista francese muove dall’aforisma freudiano secondo il quale è il bambino, in sintonia con le cure materne che riceve, a creare attivamente l’unità simbiotica [4] con la propria madre. Siamo in “Al di là del principio di piacere”, laddove Freud definisce “schermo antistimolo” l’apparato di protezione nei confronti delle “eccitazioni esterne distruttrici”. Mentre l’adulto si protegge da sé, il bambino ha bisogno della funzione di filtro, svolta dalla mamma. Lo schermo antistimolo, secondo Lebovici, non può prescindere dal funzionamento mentale della mamma, ed in particolar modo, da come lei si individua all’interno della catena generazionale: i criteri secondo i quali la mamma sceglie gli stimoli da assecondare, o viceversa da sopire, sono dettati dalla rappresentazione che ha di se stessa e del proprio bambino, in rapporto al “dialogo interiore” instaurato con la propria madre. La relazione affettiva con il padre del bambino svolge la funzione di attualizzare e veicolare le peculiari caratteristiche di questo dialogo emotivo precoce. In altre parole, la mamma sceglie quali interazioni, “messe in scena” con il suo bambino, sono reciprocamente gratificanti, non sulla base delle sole reazioni del piccolo, ma anche fondandosi su quelle che sono le sue aspettative, i suoi desideri e le sue fantasie. Ciò facendo, la mamma iscrive il suo bambino in un circuito autopoietico costantemente in azione e retro-azione sulle assi trasversale (coniugale) e longitudinale (per lo meno, trigenerazionale). La realtà interna della madre costituisce il primo mondo offerto al bambino, ma il bambino non subisce passivamente gli stimoli proposti, in quanto è in grado di esercitare un ruolo attivo, nell’indurre la mamma ed il papà a riconfigurare e riformulare le relazioni edipiche. Il bambino “reale” contribuisce attivamente, con la sua presenza, alla costruzione dell’identità materna, in quanto i reciproci movimenti affettivi possono retro-agire, sino ad investire la dimensione trigenerazionale1, anche – come nel caso di Piera – mediante meccanismi di retro-azione compensatoria. A conferma di questa ipotesi, vi è l’evidenza clinica di quei bambini cui è demandato il compito di “guarire” la propria madre, di cui parla per la prima volta Searles [5] nelle sue opere. In relazione alla funzione svolta dal padre, Lebovici introduce un’importante differenziazione, rispetto al ruolo esercitato dalla mamma: se, da una parte, l’interazione padre-bambino si connota dei medesimi meccanismi di mutua regolazione caratterizzanti le interazioni madre-bambino, è pur vero che il neonato vive lo scambio reciproco con il papà, come una forma di esperienza sincopata, una sorta di “danza” più vivace, più eccitante. Suscitando nel bambino un’attesa nei suoi confronti di un comportamento più audace e distante, rispetto alla madre, il padre favorisce l’indipendenza e l’aggressività del bambino. Il padre è inizialmente percepito come un satellite della mamma, ma diviene sempre più un’entità a sé stante, che, al pari dei fratelli e delle sorelle, diviene il mediatore della separazione ed il “catalizzatore dell’aggressività, tramite il gioco” [3]. Stabilito, dunque, il ruolo della vita interiore della madre, nella formazione della vita psichica del bambino, conclude Lebovici, è la relazione con i membri della famiglia, originata dal mito familiare2, che veicola la circolazione dei “fantasmi individuali”. Al bambino è affidato il compito di attingere, ed allo stesso tempo di emanciparsi, dai circuiti interattivi e retroattivi intrafamiliari, secondo i quali egli è destinato a: • riscrivere la storia familiare, presentando un’immagine di felicità ed armonia (il mito dell’armonia); • assumere il ruolo di sedicente origine dell’infelicità (il mito della redenzione); • rendere la felicità alla famiglia, attraverso un’immagine di forza ed onnipotenza (il mito della salvezza). La dimensione fantasmatica materna, da una parte, e le allegorie trans-generazionali, dall’altra, fanno sì che il bambino sviluppi la propria economia transazionale. È nelle situazioni cliniche, oggetto di consultazioni psicoterapeutiche, che Lebovici individua l’iscrizione vincolante dei fantasmi e del mito nell’organizzazione psichica del bambino, laddove essi perdono il valore simbolico, necessario per lo sviluppo del pensiero, per divenire luogo di identificazione primaria. Nel punto di rottura, il bambino non riesce più a sottrarsi e dà tutto sé stesso per rispondere al desiderio di conferma narcisistica dei suoi genitori. Le strategie messe in atto da Piera per far fronte al problema di addormentamento di Elena sono dunque collegate alle paure ed incertezze della mamma, più che alle reali necessità di protezione di Elena. Dettate dall’esigenza di rassicurare più la madre che la figlia, le modalità con cui Piera cerca di calmare la bambina finiscono per essere incongruenti, rispetto ai bisogni della piccola. Tuttavia, durante la seduta non riesco a vederle per come realmente sono, in quanto la mia mente è già troppo piena di notizie fornitemi dall’inviante. Si è generata in me una dinamica di contro-transfert indiretto [6], sulla spinta della pressione esercitata dalle mie paure e delle difese narcisistiche di Piera: esse agiscono nella mia sfera relazionale, al pari degli omogeneizzati somministrati ad Antonio con la forza. Da ciò scaturisce la sensazione di avere troppa carne al fuoco e di rischiare di fare un’indigestione. La seduta è infatti preceduta da un lungo colloquio con la neuropsichiatra inviante, la quale è propensa a porre al centro delle difficoltà dei due bambini i conflitti coniugali tra Piera e Sandro (il padre). Cancrini sottolinea l’importanza dell’esperienza di buio della mente del terapeuta: “un buio non definitivo, ma limitato nel tempo e finalizzato al tentativo di fare maggiore chiarezza” [6], successivo all’ascolto delle informazioni ricevute, penoso, ma necessario. Un buio di cui la mente ha bisogno per elaborare un’ipotesi utile al lavoro terapeutico. Oscillando io, al contrario, su posizioni difensive diverse, assimilabili alla duplice esperienza di angoscia di non sapere, ed al contempo l’ignoranza di non conoscere [7], manifestati da Piera, reputo inaccettabile “che le cose non siano chiare per il tempo necessario ad un’ipotesi di riformulazione utile del problema” [6]. Trascuro, così, il valore funzionale delle ipotesi, mai, in sé, totalmente vere o totalmente false, quanto, invece, più o meno utili a categorizzare le informazioni [8]. Ignaro di queste implicazioni contro-transferali, rimando alla successiva consultazione un dubbio, dal quale nel frattempo mi sento assalito: “Come fare, essendo io già eccessivamente sazio di notizie, a raccogliere quelle notizie di cui penso già di sapere?”. “Io ho una storia”, “Tu hai una storia”… “Perché tante storie?” Nella seconda seduta appare ancor più evidente come il livello “mitico” familiare sia talmente in-rappresentabile da apparire così dilemmatico, contraddittorio ed inaccettabile per tutti, me compreso [9]. Piera riferisce con grande partecipazione emotiva di essere molto preoccupata per Elena: “Non capisco a cosa serva parlare di noi [i due genitori], e delle nostre famiglie, se la bambina continua ad avere difficoltà a socializzare con i compagni e le compagne… la prendono in giro perché è un po’ troppo in carne, come me…”. Piera assicura che la bambina non mangia poi molto, è solo “un po’ cicciotella per costituzione, proprio come la mamma”, ribadisce. Le problematiche della bambina sono raccontate da Piera come se fossero causate direttamente da lei. I propri inevitabili limiti nell’essere mamma diventano una “sfortuna” che si trasmette di generazione in generazione, come se i propri difetti come per condanna siano tramandati ad Elena in un vero e proprio “circuito negativo” che le rende entrambe difettose. In realtà, Piera è tutt’altro che cicciottella; il suo aspetto è, al contrario, piuttosto longilineo. Solo a posteriori è possibile spiegare come l’ingigantire il presunto difetto fisico sia funzionale per la donna, rispetto all’idea che anche sua figlia sia affetta da una patologia del corpo, trasmessa per via ereditaria. Il difetto cardiaco (DIA), geneticamente determinato per familiarità con la storia di Piera, costituisce la prova inconfutabile di tale trasmissione3. A causa del “presunto difetto costitutivo” trasmesso ad Elena, i sogni narcisistici, proiettati da Piera sulla figlia, divengono irrealizzabili e la disfatta si materializza nell’imperfezione corporea: l’immagine “un po’ troppo in carne” della bambina diviene rappresentazione manifesta dell’impossibilità di esercitare un controllo (atteso) dei propri impulsi, e dell’incapacità, un domani, di vestire un ruolo (atteso) di donna e poi di madre. D’altra parte, l’imago materna introiettata nell’asse di identificazione femminile di Piera è ingigantita nelle sue connotazioni positive ed è, per questo, irraggiungibile. A nulla serve riflettere, per Piera, sulle reali capacità ed attitudini intellettuali della figlia. La rappresentazione che ella ha di sé stessa e della bambina restano, comunque, segnate da un marchio di infamia, rappresentata dall’egoismo (il non sapersi-potersi controllare), da una parte, e dall’istinto di sopravvivenza (nonostante il difetto cardiaco-corporeo), dall’altra. Ma perché Piera lascia che la piccola Elena sia raggiunta da questi fantasmi del passato che le impediscono di crescere, piuttosto che “risolvere” le questioni lasciate in sospeso con la propria madre, che le impediscono di avere un’immagine di sé stessa e di quest’ultima più realistica? La spiegazione di ciò è che: altre donne, che ora non ci sono più (le zie scomparse, la madre psichicamente assente, assorbita dai precoci e ravvicinati lutti familiari), sono, secondo Piera, più degne di esistere, in luogo di sé stessa e della propria discendenza. Come è accaduto ai superstiti della Shoah curati da Dina Wardi [10], Piera ha subito una radicale mutilazione dei propri legami di identificazione. Nei campi di concentramento, l’identità e la memoria dei prigionieri sono state annullate dai traumi deliberatamente inflitti dalle SS. Nel caso di Piera, la morte improvvisa e pressoché contemporanea, di una sorella e del padre di sua mamma, prima e dell’altra zia già malata da molto tempo, poi, hanno prodotto uno svuotamento della funzione materna durante le delicate fasi dello sviluppo di Piera. L’effetto secondario del “vuoto materno” generato dal trauma, fa sì che Piera, come una superstite di una tragedia, non possa che sottostare al dolore familiare ed accodarsi al nostalgico rimpianto delle persone amate e perdute dalla mamma: non può accedere ad un piano di confronto con una donna afflitta da un dolore così incolmabile. Come scrive la Wardi, il sopravvissuto non può scampare al destino di percepire sé stesso, alla stregua del persecutore: la psiche del superstite è costretta alla rimozione, a causa dell’incipiente dolore ed è costretta ad una vera e propria scissione, tra le crudeli immagini di coloro che sono ancora in vita (tra cui sé stesso, alla stregua del persecutore), e l’immagine valorosa di chi è in-vece defunto (il perseguitato, morto a causa delle sue virtù). Così come i sopravvissuti sono stati capaci di resistere al sistema di violenza e di sopraffazione una volta terminata la guerra e chiusi i campi di concentramento, ma hanno visto crollare la loro stessa fragile identità, costruita attorno alle immagini dei propri parenti scomparsi; così, allo stesso modo, sotto il peso del dolore, l’unico legame preservato dalla morte, quello tra Piera e sua madre, non può sottrarsi al destino di essere svuotato di ogni significato: innanzi alla morte, alcun legame del presente può essere paragonabile e valere, quanto quelli perduti del passato. Vincolata com’è alla storia familiare di dolore e di morte, Piera una volta divenuta mamma, si vieta la possibilità di vedere e godere delle doti di Elena: fare altrimenti, le impedirebbe di identificarsi nel medesimo ruolo luttuoso ed impotente impersonificato dalla propria madre. Elena, infatti, è “la prima della classe”; tuttavia, il suo fare i capricci la mattina per non andare a scuola, non è, agli occhi di Piera, un indice della naturale ambivalenza infantile, ma diviene un segnale di un sintomo più grande. A nulla serve constatare che parte dei problemi della bambina sono conseguenza dell’invadenza del fratellino: Antonio, infatti, dopo pranzo finisce alla svelta i compiti, dopodiché va ad infastidire Elena, insistendo per giocare. In quei frangenti, nessuno riesce a riportare la bambina ai suoi doveri ed il piccolino ad altri interessi. Neanche Sandro vi riesce, impegnato com’è ad individuarsi faticosamente dalla sua famiglia. Ma su questo punto torneremo più avanti. “Non è vero!” - interrompe il dialogo Sandro- “il problema è che Piera tuttora fatica a decidere per sé stessa e per i bambini, senza dover per forza chiamare sua madre, che tra l’altro è una rottura pazzesca, per chiedere cosa fare”. Piera telefona di continuo alla propria madre per chiedere consigli, ma è costretta poi a pentirsene e rifiutare questi suggerimenti, perché la nonna, alla fine dei conti, si mostra sempre troppo ansiosa e preoccupata per la salute dei bambini. Di frequente, Piera allontana la cornetta dall’orecchio, pur di non sentire sempre le stesse raccomandazioni. Per questo atteggiamento “troppo protettivo” della mamma, Piera in accordo con Sandro ha deciso di limitare i contatti tra la nonna ed i due nipotini. D’altra parte, spiega Sandro, non è poi così vero che i genitori di Piera siano legati ad Elena e Antonio. Preferiscono piuttosto impegnarsi con i due bambini del cognato… Ecco, ancora una volta confermata l’inadeguatezza costituzionale (immodificabile) di Piera e della sua famiglia. Tutte le donne di famiglia sono “deboli di cuore”, nel senso di malate, inadeguate, sfortunate, incapaci di amare, comprese Piera e disgraziatamente anche Elena. Al contrario Sandro è l’uomo coraggioso. È sempre stato così nella sua famiglia e Antonio con il suo carattere insubordinato lo dimostra. Ha preso tutto dal papà… In virtù del mito, purtroppo, il piccolo Antonio è però costretto ad immedesimarsi con colui che ha un eccesso di cor-aggio4, nella duplice accezione di “sfida all’autorità” e “salute fisica (in senso contrapposto alla storia familiare di Piera, “povera di cuore”), che consente di non essere considerato una femminuccia e che, però, – vista l’età e lo scarso ruolo normativo assunto da Sandro – si tramuta presto in scarsa consapevolezza dei rischi e dei pericoli. Antonio, per potersi individuare da sua mamma e dalla sua sorellina, finisce inconsapevolmente per essere investito del compito di diventare spericolato e disubbidiente, come poi in realtà è… Il dolore, la colpa e la separazione. Il genogramma di Piera I racconti dei genitori tracciano timide impronte familiari, che sento utili da approfondire attraverso il genogramma. Nella seduta successiva comincia Piera a raccontare. Durante il resoconto, Piera pone grande enfasi sugli avvenimenti traumatici. La morte pressoché contemporanea del nonno e della zia di Piera, entrambi per problemi cardiaci, ha un connotato talmente drammatico da far scivolare in secondo piano, con risvolti addirittura paradossali, la scomparsa degli altri membri della famiglia materna: quando la nonna di Piera si ammala e viene ricoverata in ospedale, in fin di vita, la madre e la zia malata – che, anche lei, di lì a poco, verrà a mancare – sono trasportate con l’ambulanza per raggiungere la donna sul letto di morte. Lungo il tragitto, l’autista dell’ambulanza sbanda all’altezza di un tornante ed il mezzo precipita in un dirupo scosceso. A causa dell’incidente, né la mamma di Piera, né la zia possono stare vicine alla nonna sul letto di morte e non possono addirittura neanche partecipare al funerale, che si tenne alcuni giorni dopo, per via delle fratture riportate. Gli eventi traumatici sono tutti collegati tra di loro da un sottile filo rosso rappresentato dai problemi cardiaci, responsabili delle malattie e dei decessi. Al termine del penoso racconto, intercalato da innocenti (nel senso di gratuite sottolineature della propria innocenza, e quindi di gravi attacchi verso la moglie) tentativi di sdrammatizzazione da parte di Sandro, Piera riconoscerà candidamente: “Ecco come mai sono così preoccupata per il cuore di Elena ed i problemi con il cibo di Antonio. Ho sempre paura che possa accadere qualcosa anche a loro. In verità sono molto preoccupata anche per la mia di salute, dal momento che mi avvicino ai 40 anni (l’età in cui sono scomparse le due zie)”. Allo stesso modo, la madre di Piera le “sta addosso” per il medesimo timore che qualcosa possa accadere a lei o ai suoi nipotini. Piera alla fine del racconto si pone nei miei riguardi con uno sguardo pressoché assente, come se fosse attraversata da chissà quali angosce e timori. Appare schermata, immersa in un circuito di angoscia che la rende quasi “psichicamente morta” [7]. Dinanzi al suo perdersi, come per un “effetto domino”, si attivano tutti i miei timori legati alla mia inesperienza, ma anche e soprattutto ad angosce contro-transferali. Mi convinco, in maniera inesatta, che questa storia di dolore, che non appartiene a lei (perché la rifiuta), non può avere a che fare con l’organizzazione psichica sua e, quindi, dei suoi figli. La colpa non può che essere del marito Sandro, così irresponsabile ed insensibile ai dolori della moglie. Mi aspetto molto dal suo genogramma… La simpatia, l’affetto e la vicinanza. Il genogramma di Sandro Nel successivo incontro, Piera porta con sé, oltre alle foto d’epoca in cui sono raffigurati i suoi parenti (come da me richiesto), una riproduzione, più ordinata, del disegno del suo genogramma. Accetto il foglio come un dono, anche se, a posteriori, la carta sembra essere una mappa con cui Piera mi invita a ricercare meglio le possibili origini dei disturbi dei due bambini. Finito l’excursus storico-fotografico, da cui non mi sembra di ricavare ulteriori informazioni, indico a Sandro la lavagna a fogli mobili su cui dovrà raffigurare anch’egli il proprio resoconto familiare. Sandro comincia il proprio genogramma, più o meno al centro del lato lungo del foglio, disegnando il simbolo rappresentante il proprio padre. A fianco ad esso, decisamente decentrato, relega sua madre. L’unione tra i suoi genitori è rappresentata da un rettangolo da cui discendono, come prolungamenti, i due figli: lui ed il fratello. L’intero foglio viene occupato dalla descrizione della famiglia paterna. Dopo una lunga spiegazione, circa il legame, ancora attuale con i numerosi cugini e parenti – che in realtà sono limitati alle riunioni familiari, in occasione di festività o eventi gioiosi – Sandro gira la pagina, per disegnare sul foglio successivo l’albero genealogico della famiglia materna. L’asse generazionale paterno è, evidentemente, disegnato e descritto con un’attenzione particolare. Sandro sembra voler porre in evidenza le differenze tra questo e la famiglia d’origine di sua moglie (in termini di contrapposizione tra gioia e dolore), ma anche tra suo padre e sua madre (in termini di vicinanza/distanza), addirittura disegnata su un altro foglio (dove Sandro e Piera non vengono nemmeno rappresentati). Una volta finita l’operazione grafica, Sandro ritorna a sedere e tira fuori un pacchetto, in cui diligentemente ha raccolto, durante la settimana, le sue foto di famiglia. Per meglio illustrare il contenuto ed i personaggi immortalati, Sandro si alza nuovamente e, flettendosi sulle gambe, come fanno gli atleti attorno alla panchina dove siede l’allenatore, si appoggia sulle mie ginocchia e mi mostra i ritratti di famiglia. Ammetto di provare un certo imbarazzo e difficoltà nel sentire la vicinanza tra me e Sandro, perché mi appare mirato ad escludere Piera. Lo sguardo di lei assume improvvisa severità, tale da intimorirmi5. Sono bloccato dal timore di perdere il controllo dinanzi all’eccessiva ed immotivata confidenzialità di Sandro. Lo sguardo di Piera non fa altro che incrementare il mio disagio, dal quale me la cavo mettendo in scena quel “primo della classe che non ha voglia di fare i compiti”, proposto da Elena. In effetti, seppure rigetto l’atteggiamento di Sandro, perché mi sembra si stia configurando il medesimo meccanismo scarsamente regolato di vicinanza/distanza, mostrato dal genogramma, lo accolgo malvolentieri, ostentando eccessiva (e rassicurante) sicurezza (cor-aggio). La difficoltà di gestire tali complesse dinamiche fa sì che io fallisca nel tentativo di rimanere neutrale, come mi sono riproposto: resto, infatti, catturato dal racconto di Sandro, così pieno di ricordi dal sapore agrodolce della campagna emiliano-romagnola, fatta di sapori eccelsi, di paesaggi collinari che sfumano verso la pianura o verso il mare, di libertà e di gente caratterizzata in modo burbero, ma verace. La mia indagine è, dunque, catturata dalla medesima poesia con cui Sandro ha conquistato Piera. E, così, ahimè, neanche in questa storia (penso), per quanto affascinante (costruita ad arte, per essere tale), sembra essere contenuta la ragione dei disturbi dei due bambini. Sento montare dentro di me un senso di inquietudine, dal quale non riesco a venire a capo; in altre parole, sto andando incontro ad un vero e proprio “blocco evolutivo del sistema, in cui l’angoscia di separazione e di perdita, sembra impedire ogni processo di trasformazione, congelando la famiglia [il sistema terapeutico] in una sorta di mitico arresto del tempo” [11]. È evidente che l’eccessivo vincolo di coerenza da me percepito, corrisponde ad un’identificazione contro-transferale con il mito familiare [12], della famiglia G., che sfugge al (mio) piano rappresentazionale. Questi interrogativi restano a lungo privi di risposta, anche perché la seduta successiva salta per impegni lavorativi di Sandro (???). A distanza di un mese dall’ultimo incontro, avviene la successiva seduta, caratterizzata da un aggravamento dei sintomi di Elena. La preoccupazione di Piera e di Sandro è da me attesa come meccanismo difensivo di spostamento sui comportamenti dei due bambini. Un po’ frastornato, consento ai due di occupare circa metà del colloquio con la descrizione delle difficoltà di Elena e di Antonio. Dopo un po’, liberatomi dal bisogno di riempire il vuoto della seduta mancata (il necessario buio della mente), interrompo la descrizione dei sintomi dei due bambini, per dedicarmi alla raccolta programmata delle informazioni mancanti sulla famiglia materna di Sandro. Tuttavia, da essa non ricavo gli elementi attesi: oramai, anche la mia mente è altrove [7], risiede in un presente popolato di fantasmi, proiettato nel futuro della supervisione, di cui sento oramai un gran bisogno. SUPERVISIONE E RIDESCRIZIONE “E si abbandonò sulla panca, esausto e spossato, senza guardar nessuno, quasi dimentico di quanto lo circondava profondamente assorto. Le sue parole produssero una certa impressione; per un minuto regnò il silenzio, ma tosto ritornarono le risa e le ingiurie di poco prima” Dostoevskij, Delitto e Castigo E i bambini dove sono? La supervisione è preceduta dal timore che non sarò compreso dai colleghi e dalla didatta. Non ho adeguatamente svolto i compiti, e non sono riuscito a cavarmela in una situazione niente affatto complicata. Ciò che doveva essere un “semplice” intervento di tipo strutturale [13], in una situazione familiare poco compromessa, si è rivelato, invece, un vicolo cieco in cui mi sono infilato. Ho l’esigenza di ripristinare il controllo su ciò “che è male” (In me? Nella coppia? Nella donna? Nei bambini, come da loro suggerito? Nell’inviante, reo di non avermi adeguatamente messo in guardia?), attraverso una più puntuale individuazione del problema e delle soluzioni necessarie, per farvi fronte. Al pari di Marmeladov, il personaggio ideato da Dostoevskij, in “Delitto e castigo” [14], l’ubriacone che tenta di continuo di strapparsi al suo vizio e sempre vi ricade inesorabilmente, così io, spossato dalla sensazione di sentirmi incompreso (deriso?), giungo alla supervisione decisamente frastornato. Anziché riuscire a relazionare, come avrei desiderato, i dati da me raccolti, durante il resoconto essi divengono improvvisamente incontrollabili: i fogli, dove sono disegnati i genogrammi, divengono improvvisamente lenzuola troppo grandi (matrimoniali, della coppia) per poterli dipanare (il letto è improvvisamente diventato singolo, il mio); gli appunti, meticolosamente trascritti, mi appaiono del tutto privi di ordinatori di senso, come se fossero stati annotati da qualcun altro; il silenzio che accompagna la mia descrizione, infine, appare popolato di quelle “risa ed ingiurie” da me temute. Provo a dimostrare che i problemi dei due bambini sono generati da due “genitori che vedono la pagliuzza nell’occhio dei figli, ma non la trave nel proprio” [15], finisco col sentirmi di fare io la stessa cosa con loro. Terminato il racconto, le parole del supervisore mi giungono inaspettate: “Il livello di coerenza del sistema che tu descrivi è molto alto. È come se le persone di cui ci racconti non siano ben presenti nella tua mente”. Tali precise constatazioni della didatta mi costringono ad emergere repentinamente dal mio mondo di paure in cui sono precipitato. Improvvisamente mi accorgo che i bambini, seppure sono assenti dalla scena reale, sono allo stesso tempo presenti, attraverso il sintomo, retro-agendo sulla terapia e vanificando i miei sforzi. L’osservazione della didatta ha, tra l’altro, il potere di trasformare il mio iniziale interrogativo, dal chi al dove: dalla ricerca del colpevole, il focus di indagine diviene quel luogo metaforico dove sono i miei pazienti (?), dov’è la mia mente (?) e… dove sono i bambini (?). In questi luoghi sono secretate le tracce smarrite nel mio racconto (frammentato, confuso), ma anche le potenziali risorse, sulle quali poter contare per riemergere dal buio in cui sono. Attendendomi, dalla didatta, un’indicazione diretta a riempire il vuoto attraverso l’acquisizione di ulteriori informazioni, rimango sorpreso, ma anche sollevato, dalla constatazione che le informazioni di cui ho bisogno sono già presenti sotto altre forme, però più difficilmente rappresentabili. Il luogo inesplorato, dunque da dover indagare, diviene non più la dimensione intrapsichica (la psiche “malata”), come da me temuto, ma lo spazio intersoggettivo [7] ove sono collocati in maniera simbolica, immaginaria o reale [3] i personaggi presenti in seduta. In tale spazio trovano dignità i nuclei mitici da me ricercati, ma non ritrovati, ed acquisisce finalmente senso la storia familiare di Piera e di Sandro, in chiave di spiegazione del codice comportamentale adottato dai due bambini. Anziché agire sui pensieri (rimossi), il lavoro suggerito dalla didatta diviene, dunque, un’operazione emotivo-affettiva di ri-costruzione di “quel luogo (apparato) per pensare i pensieri” [16], un lavoro sul “contenitore prima che sul contenuto”, e che non passa attraverso l’acquisizione di dati, ma “attraverso l’acquisizione di “qualità” [17]. Un lavoro non soltanto interpretativo, ma anche trasformativo sulle mie difese e su quelle del paziente. La necessità di controllo razionale da me sentita durante la narrazione del caso, causata dalla percezione di aver inavvertitamente convertito il mio pensiero cosciente in pensiero in-consapevole, in-controllato e s-connesso, è alleggerita dalla constatazione della didatta secondo cui ciò è potuto avvenire “non per cacciare dalla coscienza impulsi malvagi, ma per liberare la coscienza dal ‘peso del pensiero’” [6] percepito durante i colloqui. Sentendo riconosciuta, nello spazio di supervisione, la possibilità che la mia psiche possa, allo stesso tempo, essere troppo piena, ma anche troppo vuota di informazioni, diviene possibile, utilizzando le parole di Cancrini, abbandonare l’illusione di onnipotenza (dettata dalla mia vocazione terapeutica) e abbandonare il sistema inconsapevole – caratterizzato dall’assenza di tempo e dalla “sostituzione della realtà esterna con quella psichica” – per accedere ad un piano più consapevole. L’omeostasi del sistema terapeutico è generata, dunque, non da un errore di tipo “grammaticale” (l’ipotesi di intervento strutturale), bensì dalla scarsa tutela con cui il mio pensiero ha saputo proteggere sé stesso ed i miei pazienti. L’anomalia, semmai, è nell’applicazione sintatticamente inesatta di informazioni procedurali, nella costruzione del setting: registrando la dinamica di trasferimento di circuiti inelaborati della coppia, alla base della formazione del sintomo di Elena e del fratellino Antonio, sarebbe stato più opportuno (suggerisce la didatta) convocare immediatamente in seduta i due bambini. Escludendoli dalla stanza di terapia, invece, le creazioni anticipatrici di Piera [3], appartenenti al suo registro fantasmatico, divengono immagini reali cui difficilmente ci si può sottrarre. Ogni tentativo, dunque, di sottrarre la donna alla sua colpa, diviene inefficace, alla luce del significato implicito che acquisisce la concordata (con Piera, da un punto di vista simbolico; con Sandro, da un punto di vista immaginativo; e con l’inviante, da un punto di vista, invece, reale) esclusione dei due bambini. Da essa consegue, inevitabilmente, la rinuncia all’emancipazione dei processi di identificazione propri dei due bambini, ma anche di tutti i membri del sistema terapeutico (me compreso), dai circuiti retroattivi relazionali ed intrafamiliari. Il vuoto di madre: “loro hanno una storia… ecco perché tante storie!” Le successive affermazioni della didatta giungono alle mie orecchie, ancora una volta, come inaspettate. “Siamo dinanzi ad una dolente genealogia da parte materna, una sorta di ‘vuoto di madre’, che nell’approccio familiare trigenerazionale, spiega l’origine di quella che gli autori definiscono una ‘cattiva madre’. I tratti caratteriali di quest’ultima, non potendo essere liberati da circuiti di tensione inespressa, a causa del ‘mancato accudimento’, finiscono con l’essere palesati attraverso un’aggressività sottostante (strisciante). Tale caratterologia materna può essere alla base di un comportamento sintomatologico di tipo autistico o anoressico della prole”. Tali considerazioni confermano le mie percezioni su Piera come madre capace di accudire in maniera solo mimata, ma svelano un mio eccessivo scrupolo riguardo al fatto che Piera, sentendosi accusata, possa decidere di abbandonare la terapia. Timore che ha a che fare anche con il mio recente trasferimento da Pesaro – il luogo (reale, ma anche simbolico), dove si svolge la terapia – a Milano. Il fatto che io non abbia avvisato Piera e Sandro di tale trasferimento indica che la reale collocazione del mio pensiero è semplicemente altrove. Occultato alla scena rappresentazionale, al pari di tutti gli altri elementi della storia dei coniugi, che hanno, sin qui, impedito qualsivoglia processo di emancipazione, è possibile che il mio trasferimento scateni ulteriori timori di separazione e di abbandono all’interno del sistema terapeutico. È quindi assolutamente necessario - si raccomanda la didatta - che una volta chiarite a me stesso le reali possibilità di proseguire la terapia, io comunichi alla famiglia G. le nuove regole del setting. Ciò perché, rimanendo taciuto il timore di una perdita reale (un abbandono), è inevitabilmente più difficile procedere alla separazione simbolica richiesta dai compiti evolutivi dei due bambini, destinatari ultimi dell’intervento. Attraverso l’introduzione di precisi termini temporali (quanto può durare questa terapia? Quante volte al mese posso andare, ad oggi, a Pesaro? E quante, un domani?), il pensiero rifugge alla dimensione inconscia, ed appare possibile l’idea nuova, secondo la quale è possibile manifestare una presenza (il luogo del co-pensato), anche laddove si presenta lo spettro di un’assenza (il mio trasferimento). Per poter modificare la struttura del setting, prosegue la didatta, da una volta ogni due settimane, a una volta al mese, come per me è ragionevolmente auspicabile, è necessario articolare un percorso meglio indirizzato sulle paure, attraverso la “messa in scena” dell’emotività inespressa. La storia familiare di Piera, caratterizzata da intensi lutti, ha generato in lei un sentimento di profonda svalutazione, correlato alla solitudine e all’abbandono; il mito della donna inaffidabile di Sandro, dal canto suo, ha, invece, avuto l’effetto di rinforzare il senso di inadeguatezza di Piera. In questi termini, la sintomatologia manifestata da Elena svolge la funzione di testimoniare il vuoto di madre, presente nella storia familiare di Piera ed ha implicitamente assunto, nel circuito intrafamiliare, il ruolo di sedicente origine dell’infelicità (il mito della redenzione). Il comportamento scarsamente regolato di Antonio (la scarsa consapevolezza dei rischi, l’ostentato rifiuto del cibo) è, invece, la risposta maschile all’esigenza di preservare, attraverso l’identificazione con un’immagine di forza ed onnipotenza (il mito della salvezza), l’omeostasi interattiva fondata sulla rappresentazione dell’inefficacia materna. Tale ruolo è demandato al piccolo Antonio, in virtù dell’arresto temporale cui è sottoposto Sandro, all’interno della tirannica immedesimazione con colui che porterà felicità ed armonia (il mito dell’armonia), in una famiglia devastata dai lutti. La “colpa” di essere sopravvissuti: “Facciamo giocare i personaggi in seduta” Il mio timore di non essere compreso, da prova di presunta inadeguatezza diviene rappresentazione contro-transferale dell’angosciosa percezione di “morte psichica” con cui Piera è partecipe degli avvenimenti che riguardano i suoi figli. Il diniego della donna è motivato dalla colpa di non poter sanare la catastrofe familiare, amplificata dal dolore di essere sopravvissuta, senza per questo, però, essere riuscita a consolare la propria madre. Il sentimento di non potere/dovere soprav-vivere alla catastrofe è, per Piera, una realtà paralizzante, ulteriormente appesantita dalla gelosia verso ciò che occupa la mente della madre. Scrive Tonia Cancrini : “Dove ciò che occupa la mente dell’altro è una presenza morta, la gelosia c’è ugualmente, ma è disintegrante, destabilizzante: un fratello morto, o un genitore morto, possono essere delle presenze opprimenti, devastanti. Perché nella mente della madre c’è sempre e soltanto l’altro, perché non riesco a consolarla, perché non valgo come l’altro? È un’invidia e una gelosia che non può confrontarsi con un’altra esistenza e non ha un riscontro in una competizione reale” [18]. La colpa di essere sopravvissuti alla malattia, responsabile dei gravi decessi, può impedire ogni possibilità di provare piacere. A Piera è demandato inconsapevolmente il ruolo di consolare la propria madre depressa, morta interiormente, mentre l’impossibilità di riuscirvi diviene, a sua volta, colpa di non saper consolare. Con queste difficoltà, lo stesso desiderio di vita, attraverso la gravidanza e la successiva nascita di Elena, diviene per Piera carico di inquietudine: alla bambina, attraverso il corpo, vile strumento di egoismo (“Come poter vivere, lasciandosi alle spalle tali catastrofiche morti?”) che la tiene in grembo, sarà trasmessa la colpa di non sapere consolare (“Come può questa piccola creatura, frutto del mio desiderio di vita, rinnegare, attraverso i suoi difetti fisici e psichici, l’immagine idealizzata di madre, che io devo mantenere dentro di me?”, sembra domandarsi Piera). Attraverso un processo di “identificazione alienante”, originato dall’immagine della “madre interna psichicamente inaccessibile” [7], Elena svilupperà il sintomo che attraverso il suo difetto fisico (il corpo malato-imperfetto) diviene reale e testimonia l’incapacità materna iscritta, in maniera vincolante, nella dimensione allegorica tri-generazionale. Ad un’immagine femminile incapace di consolare-calmare-addormentare (la nonna assente, psichicamente presa da presenze-morte; la madre morta, mentalmente paralizzata da complicati vissuti emozionali ambivalenti) corrisponde un’identità di Elena, solidale con la storia familiare di intensi lutti. Non sentendosi accolta, la bambina sente negati i propri bisogni, e perciò rinuncia ai propri investimenti affettivi, necessari per lo sviluppo di adeguati movimenti di avvicinamento e separazione. Tali istanze, nelle connotazioni che sono più minacciose, sfuggono alla funzione di schermo anti-stimolo esercitato (?) da Piera e riappaiono sottoforma di eccitazioni permanenti, su cui si fondano i meccanismi di angoscia, da cui è affetta. Il pavor nocturnus costituisce il risultato inevitabile dell’iscrizione vincolante del mito, e svolge la funzione di rappresentare simbolicamente il ruolo svolto dalla bambina di inconsapevole “candela della memoria” [10]. Il medesimo “conflitto tra due differenti stati emozionali della diade madre-bambino” [19] affligge anche il piccolo Antonio. La sintomatologia manifestata da quest’ultimo è collegata a quel “cerchio infernale” che solitamente, nelle situazioni più gravi, è all’origine della sindrome autistica. Con queste motivazioni (oggi, per me, finalmente, anche intellettualmente comprensibili attraverso il racconto), la didatta mi invita, dunque, a sollecitare i membri della famiglia G. a rappresentare, attraverso la messa in scena, l’insieme di nuclei mitici e di valori fondanti la propria famiglia. Considerata l’età dei due bambini, è consigliabile una drammatizzazione attraverso l’utilizzo della fiaba. In primo luogo, saranno i due bambini ad inventare una favola che avrà come personaggi loro stessi ed i due genitori: Elena sarà la regista di Piera, Antonio deciderà, invece, il copione che dovrà seguire Sandro. Una volta riesaminati i contenuti emersi dal genogramma dei due genitori, alla luce anche dei dati raccolti attraverso la rappresentazione scenica, conclude la didatta, sarà utile lavorare su di essi. A distanza di tempo sarà, poi, opportuno verificare quali movimenti sono stati eseguiti dai membri del sistema, attraverso una nuova drammatizzazione, in cui, però, i ruoli saranno invertiti: Piera deciderà il personaggio che dovrà svolgere Elena; Sandro, dal canto suo, sarà il regista del comportamento di Antonio. PROCESSI INTERSOGGETTIVI Presenze: “C’era una volta…” A proposito della fiaba, Luigi Onnis scrive: “[…] come ogni costruzione metaforica, rientra […] in quel fertile terreno che è offerto alla terapia dal linguaggio analogico, a cui non va dato il significato restrittivo di linguaggio ‘non-verbale’, che spesso gli si attribuisce, ma piuttosto quello, implicito nel termine stesso, di linguaggio che si esprime ‘per analogie’ e che, quindi, anche quando utilizza la mediazione della parola, parla per allusioni, per immagini, per associazioni […]. Qual è allora il vantaggio dell’uso del linguaggio analogico in terapia? Quello, a mio parere, di stimolare la creatività del paziente, della sua famiglia e, al tempo stesso quella del terapeuta” [20]. Sull’importanza che la fiaba riveste nello sviluppo psicologico dell’infante, si è detto molto in letteratura, come, allo stesso modo, l’utilizzo di questa in terapia è stato già ampiamente discusso. In particolar modo, la strutturazione del setting analitico, in cui è inclusa l’attività ludica, è opera di Anna Freud e Melanie Klein. Quest’ultima utilizza il gioco dell’assunzione di ruolo per indagare gli stati interiori del bambino: l’azione ludica diviene, per il piccolo, il corrispettivo delle libere associazioni per l’adulto. Scrive Winnicot : “la psicoterapia ha luogo là dove si sovrappongono due aree di gioco, quella del paziente e quella dello psicoterapeuta. La psicoterapia ha a che fare con due persone che giocano insieme. Il corollario di ciò è che quando il gioco non è possibile, allora il lavoro svolto dal terapeuta ha come fine di portare il paziente da uno stato in cui non è capace di giocare ad uno stato in cui è capace” [21]. Nella relazione paziente-analista, è riproposta la medesima relazione oggettuale sperimentata durante le precoci relazioni di accudimento. Bion riprende queste teorizzazioni per aggiungervi il corollario secondo il quale è solo attraverso la relazione con l’adulto (l’analista), attento ai propri agiti contro-transferali, che l’azione ludica del bambino (dell’analizzato) può attivare i processi di trasformazione alfa dei vissuti angosciosi, gli elementi beta (o per utilizzare la terminologia di Winnicot: i fattori ego-alieni). I metodi di esplorazione di tipo analogico, secondo Caillé, costituiscono una fonte primaria di informazioni sul “modello mitico”, sulle “meta-regole” e sul “mito familiare”, ma forniscono anche indicazioni precise sull’interazione tra terapeuta e famiglia. L’appartenenza sistemica si caratterizza dalla sovrapposizione di parti del sé dei partecipanti e dalla scarsa regolazione dei movimenti di separazione. Per questo motivo, il sistema da osservare non può prescindere dall’inclusione delle influenze reciproche scatenate dalla presenza (assenza) dell’osservatore. In altre parole, le espressioni verbali, i disegni, i giochi e le fiabe, quando sono utilizzate in terapia, più che mettere in forma il pensiero del paziente, manifestano il funzionamento mentale del sistema (ivi inclusa la mente del terapeuta): “la modalità espressiva del paziente, da statica e necessitante di un codice e di una traduzione, si anima come una specie di teatro affettivo e può divenire un teatro generatore di significato-senso”, scrive Ferro [16]. La strega cattiva ed il cucciolo di leone Nella seduta successiva appaiono finalmente i due bambini. Elena è realmente una bambina “un po’ troppo in carne”, ma al contrario di quanto a lungo ho fantasticato, il suo viso non nasconde alcuna angoscia, nessuna assenza: dietro il suo sguardo curioso vi è l’animo gentile di una dolce creatura. Antonio, dal canto suo, è un bimbo dall’espressione vispa, piuttosto magrolino (del tutto simile, fisicamente, al suo papà), ma sembra essere tutt’altro che simpatico ed accondiscendente, come io, conoscendo il papà, avevo ipotizzato. Ansioso di farsi conoscere, scalpita sino a quando non prende la parola. “Sì! A me piace giocare con Elena, ma mi piace giocare anche con gli amichetti! Non è vero che rompo, è lei che non vuole mai giocare con me!”. Sandro e Piera sembrano assecondare Antonio in ciò che dice e in ciò che fa, nel suo spostarsi come una trottola dalle ginocchia dell’uno alle ginocchia dell’altro. Elena assiste infastidita al moto incessante del fratellino, sino a quando non decide di dire la sua: “Non è vero, Antonio è davvero un rompiscatole! Non mi lascia far niente! Lo vede?”. “In effetti - interviene Piera preoccupata - Antonio non va molto d’accordo neanche con i suoi compagni… Ce ne sono un paio che gli hanno alzato le mani…!”. “Sì, è così, è così. Ma io non c’entro nulla. Sono loro che danno fastidio alla classe”, urla Antonio. A questo punto interviene Sandro: “Sì, Antonio non ci sta quando gli altri se la prendono con i più deboli! È fatto così, deve aver preso da qualcuno della mia famiglia! È un G.! ”. Il comportamento “irrequieto”, “provocatorio” ed insopportabile del piccolo è di nuovo rinforzato attraverso la via di fuga che Sandro offre all’illogico sentirsi “più forte” del piccolino. Vista la mala parata di come si va sviluppando la seduta, giungo alla considerazione che è il momento di spiegare ad ognuno il compito che oggi dovrà svolgere. Lascio ai due bambini la possibilità di governare la situazione, con l’unica raccomandazione, però, che Antonio deve decidere il personaggio ed il ruolo svolto dal papà, mentre Elena è la regista della mamma. Al mio rientro nella stanza, dopo alcuni minuti, trovo Piera seduta su di una poltrona comoda. A fianco a lei, girato di spalle rispetto alla stanza (e rispetto alla donna), è posizionato, seduto su una piccola sedia, Sandro, rivolto verso una casetta in miniatura. “Bene! Ora raccontatemi chi sono questi due personaggi e cosa fanno!”, chiedo ai due bambini. “Non lo sappiamo, non abbiamo ancora deciso!”, risponde Elena. Antonio, invece, prova ad irrompere, dicendo: “No! Io lo so, io lo so, la mamma è…”, la frase viene interrotta da Elena, che ricorda al fratello qual è il suo compito, per cui non si deve immischiare dei fatti degli altri. Rinforzando l’atteggiamento della bambina, le chiedo, nuovamente, chi è il personaggio impersonificato dalla mamma. “È la principessa del lago… mmhh… No!... Anzi è… non lo so… Lo posso dire?”, mi domanda Elena. Incoraggiata da me e dal papà (anche lui, come Antonio, poco diligente ad intromettersi), Elena, dopo alcuni tentennamenti, risponde: “La mamma è la strega cattiva… è la strega delle Cronache di Narnia! Hai presente?”. Sandro, intimorito dal gelo con cui Piera riceve l’esclamazione della bambina, interviene immediatamente in soccorso, ricordando che i due bambini da poco hanno visto il film in dvd, perciò Elena potrebbe essere rimasta colpita dal personaggio. “No…” - rispondo io (ostentando una tranquillità che la faccia impietrita di Piera mi ha tolto del tutto) - “purtroppo non ho presente! Ma, va bene lo stesso. Sentiamo Antonio invece cosa ha deciso che farà il papà”. “Papà è un cucciolo di leone. Sta seduto lì perché è in esplorazione!”. “Bene…, cosa stanno facendo “la strega cattiva” ed il “cucciolo di leone”?”, domando ai due bambini. “Il cucciolo di leone sta facendo le cose che fanno i cuccioli di leone, per imparare a crescere! Gioca, incontra gli altri animali, li sconfigge…”, esclama entusiasta Antonio. Elena è piuttosto reticente, ricerca in maniera assidua lo sguardo della mamma che è evidentemente preoccupata, e sembra per questo intimorita dal rischio di potersi sbagliare. Arrivata al suo turno, dice: “La strega aspetta che rientra il cucciolo di leone. Non fa nulla”. “Sì, e il cucciolo di leone rientra, dopo le tante avventure che ha passato, le mille cose bellissime che ha fatto e, appena arriva dalla strega, gliele racconta”, gli risponde Antonio. A questo punto, Antonio fa alzare il papà, sino ad allora realmente impegnato a giocare con i personaggi della casina in miniatura, e lo fa voltare verso Piera. Elena, con sguardo attento, osserva la scena che le si pone dinanzi, rimanendo in silenzio alcuni istanti (per me eterni). Nella mia testa, come anche nella testa di Sandro e di Piera, è evidente, frullano due inquiete domande: “Ora, cosa farà? Cosa dirà di così terribile?”. L’oscuro e rumoroso scenario è, però, bruscamente interrotto dalle parole di Elena: “Non fa nulla! Non le importa quello che le ha da dire il cucciolo di leone! Non lo sta a sentire! Anzi, lo interrompe per dirgli quello che deve fare! Non deve andare fuori a giocare, dove ci sono i pericoli, ma deve rimanere lì, vicino a lei, perché ci sono tante cose da fare!”. “Sembra reale, è proprio così che va a casa nostra!”, interrompe Sandro, riportando tutti con una fragorosa risata nella realtà. Elena scoppia in un gran ridere; Antonio, dispiaciuto per l’intervento del papà si rivolge ai soldatini, presi tra le mani, durante gli istanti in cui Elena era assorta nei suoi pensieri e gli adulti presi dai loro. L’assetto magico è interrotto, d’altra parte l’espressione gelida di Piera, sempre più “inghiottita” dalla poltrona, rende davvero difficile proseguire il racconto. Per questo motivo ringrazio i due bambini e li accompagno nello studio a fianco, dove faranno un bel disegno, spiegando loro che avrò bisogno, ora, di parlare un po’ con i due genitori. La mamma/strega sembrerebbe corrispondere ad un’immagine interiore “gelida” e “cattiva”; il papà/cucciolo-di-leone potrebbe corrispondere, invece, ad un’icona “mansueta”, “giocosa” e “necessitante di cure”, ma comunque “capace di adirarsi”, suggerisce la didatta a posteriori. Ma vista da un’altra prospettiva la mamma/strega-cattiva potrebbe rappresentare anche il risultato del sentimento di inadeguatezza/incapacità della bambina di calmare se stessa e, di conseguenza, la mamma/il papà/il terapeuta preoccupata/o. In questo senso, la scelta di attribuire alla propria madre un ruolo “maligno”, ma allo stesso tempo familiare (la strega è quella del film visto insieme, in famiglia, e poi, in fondo, si comporta in maniera così consueta, richiamando il cucciolo di leone ai suoi doveri), corrisponde al profondo desiderio di Elena di ristabilire dentro di sé (dentro il sistema, per lei dichiaratamente costituito), l’equilibrio affettivo tra due immagini scisse di madre, che nei fatti è tutt’affatto cattiva, ma nella realtà lo è per sua stessa costituzione di strega. Dietro il copione affidato dalla piccola alla sua mamma, c’è l’intento di mostrare la propria “zolla fobica” non percorribile da lei in solitudine. Allo stesso modo, l’aggressività paterna percepita da Antonio è racchiusa nell’immagine del mansueto-giocoso-cucciolo-di-leone. Non vi è dubbio, dunque, che nell’introiezione della figura paterna ci sia dell’incompreso/incomprensibile/indigeribile rispetto all’aggressività con cui egli è imboccato/accudito con gli omogeneizzati. Dinanzi all’ammasso di elementi non comprensibili, Antonio si rifugia nella dimensione onirica (il ritiro autistico), dei soldatini, attraverso la quale sente di poter rafforzare i “pilastri della diga” con cui tiene sotto costante controllo gli ammassi di fatti indigeriti. Come suggerito dalla didatta, do l’indicazione a Sandro di impegnarsi nel gioco con Antonio, cercando di coinvolgerlo in attività comuni; a Piera dirò di passare più tempo con Elena, piuttosto che con il piccolino. Questo perché i due bambini sembrano essere affamati di figure di identificazione per evitare rischi di un possibile “break-down adolescenziale” per Antonio o di incorrere in disturbi della sfera alimentare, nel caso di Elena. Il disegno di Antonio Nel mentre mi soffermo con Piera e Sandro, Antonio farà un disegno (Figura 1). Anche Elena ne farà uno, ma deciderà di non lasciarmelo. Seppure ogni disegno può essere oggetto ad una varietà pressoché infinita di interpretazioni, è possibile individuare comunque alcuni elementi. Il “sole”, rappresentato in maniera solo parziale e posizionato in una zona periferica, potrebbe rappresentare il “rapporto con il papà”, solo parzialmente positivo. Le cime innevate sembrano rappresentare il “freddo” interiore, generato dal rapporto con la mamma/bar/senza-porta, e solo parzialmente mitigato da quel debole calore paterno. L’inadeguatezza del sole/papà sembrerebbe correlato alla percezione di un’aggressività, vista la grossa cima che sovrasta il tutto. Volendo pensare all’interno dello stagno, come la raffigurazione delle relazioni familiari, sembrerebbe che il margine del semicerchio più ampio (il livello mitico), “contiene” in sé un secondo “specchio” (il livello fenomenologico) da esso generato attraverso un gioco di sovrapposizioni. Quest’ultimo appare molto meno “rassicurante” e “contenitivo” del primo: è anzi quasi restrittivo e soffocante per la tartaruga (Antonio), rinchiusa nel suo guscio ed immersa, boccheggiante, con tutto il corpo; mentre appare addirittura “paralizzante” per la papera (Elena), costretta a non poter uscire dal secondo, più piccolo, specchio d’acqua, che dalla sua parte non è neppure collegato alla riva. “Sospesa” nel tempo/nello spazio (nell’acqua), la papera/Elena è però distante dalla “macchia” (il buco di comprensione) presente nella zona di sovrapposizione tra i due livelli e costituita in prossimità del freddo-senza-entrata (uscita) del bar/dimora/cima-innevata. L’albero dalla chioma circondata di frutti, disegnati a “corona” attorno ad essa, potrebbe corrispondere ad una proto-rappresentazione del sé, frutto della rete di identificazioni presenti nella sua famiglia (nel sistema), gentile e socievole, da una parte, ma, altresì, “infantile” e “bisognosa di maggior calore” (Sole)/elementi digeribili, dall’altra. Elena/papera è protetta dall’albero (nella sua valenza di forte e radicata presenza), ma, allo stesso tempo, gli volge le spalle, non potendo trarre da esso l’holding di cui necessita (in virtù, questa volta, della caratterologia “infantile” e “bisognosa” dell’oggetto di identificazione). Nello stesso modo, il guscio della tartaruga/Antonio, ove egli/ella può ritrarsi dinanzi al pericolo, preserva se stessa e la papera/Elena (occupando lo spazio immediatamente prossimo alla “macchia”) dal precipizio con cui si palesa il “freddo” manifestarsi del “bisogno di calore”. Nel teatro affettivo rappresentato dal disegno, vi è dunque la presenza simbolicamente contraddittoria di un corpo estraneo/familiare, presente/assente, che può determinare la connotazione affettiva, presente e futura, dello scenario affettivo della famiglia/del sistema terapeutico. Tra questi, vi è inclusa la connotazione simbolica esercitata dalla mia presenza. Tali considerazioni potranno da me essere utilizzate nei successivi incontri, per meglio comprendere e definire gli elementi di campo, presenti nella stanza di terapia. La principessa studiosa ed il cavaliere spericolato Grazie all’apporto fornitomi dai contenuti proposti dai due bambini, mi è possibile, nelle sedute successive, ripercorrere con Piera e Sandro gli elementi della loro storia che li han portati sin qui: in primo luogo, il sentimento di inaffidabilità di cui sembra soffrire Piera, in virtù della percezione di “essere portatrice di una malattia e di morte”, trasmissibile ai figli al pari di una maledizione. Dinanzi alla mia considerazione, secondo cui Piera vive con un profondo sentimento di sfiducia il proprio ruolo di madre e di donna, che la porta a vivere i rapporti con Sandro e con i due bambini attraverso un “sentimento di colpevolezza” immotivata, quest’ultima risponde: “Effettivamente, potrebbe essere così. Non ci ho mai riflettuto! Ora che mi ci fa pensare, quando scoprimmo che Elena aveva il piccolo foro nel cuore [il difetto cardiaco congenito], per un po’ pensai che poteva essere stata colpa mia. Forse per via di ciò che le avevo dato da mangiare nei giorni prima!...”. “…Lei dice…” - mi domanda la donna - “che, in realtà, questo pensiero potrebbe essermi venuto, a causa del senso di colpa?”. Emergono le difficoltà della donna, antiche e recenti, di sentirsi riconosciuta dalle persone per lei più importanti. Sandro ascolta la conversazione con sincero sentimento di scoperta e di reale interesse, non nascondendo le sue difficoltà emotive nell’affrontare ciò che emerge in seduta. Sandro capisce che spesso sottovaluta i problemi di Piera, e che la critica apertamente, anche dinanzi ai figli (“Vedete chi è vostra madre!”, dice spesso); ma al di là di questo, egli fatica a vivere empaticamente il dolore della moglie. Piera ha finalmente modo di parlare di tutto il suo dissenso verso la sua famiglia di origine, rea di averla abbandonata, non solo, comprensibilmente, in occasione delle morti dei familiari, ma anche più tardi, alla nascita di Elena prima e di Antonio poi. Già in occasione del suo matrimonio, Piera sentì una differenza di trattamento nei suoi confronti da parte dei genitori, più interessati, a suo dire, alle sorti del fratello più piccolo e, da sempre, ritenuto più bisognoso. Differenza percepita da Piera, anche successivamente, durante i difficili compiti scaturiti dall’essere divenuta “mamma”. Abbandonandosi, non senza difficoltà, a queste tristi considerazioni, Piera piange, liberandosi delle proprie emozioni negative e del suo profondo sentimento di “solitudine”. Dopo aver ascoltato Piera lungo un paio di sedute, saluto i due coniugi, convocandoli nuovamente assieme ai due bambini. Ancora una volta, Elena e Antonio parteciperanno ad una “messa in scena”, in cui i ruoli, però, saranno invertiti: Piera è la regista di Elena, Antonio si muove seguendo, invece, il copione indicato da Sandro. Quasi fosse stato scritto da Freud, il copione della favola, messa in scena dal papà e dalla mamma vede l’apparizione sul palcoscenico della “principessa studiosa” e del “cavaliere spericolato”. Piera e Sandro siedono al centro della stanza e, senza alzarsi dal loro posto, indicano ai due bambini ciò che devono fare. Piera indica ad Elena una sedia distante, quasi nascosta dietro una scrivania. Questa diviene il posto simbolico che rappresenta un “albero”. Su di esso, siede la “principessa” della favola, intenta a studiare. La nostra “regina” è appassionata della lettura, non ama molto stare con gli altri bambini e, per questo, si rifugia nel suo “nido”, per non essere disturbata. Antonio è, invece, un piccolo principe valoroso, che con il potere delle armi (e non della parola), sconfiggerà qualsiasi pericoloso essere (nemici, draghi e folletti), che si presenterà dinanzi a lui, per ostacolare la conquista della principessa. Nonostante l’atteggiamento scalmanato del bambino (il quale si dimena come un forsennato, brandendo una tavoletta di legno, simboleggiante la spada), Sandro lo incoraggia sempre più a combattere, per battere il nemico. Solo dopo aver sconfitto il drago (quando Piera redarguisce il marito: “Dai Sandro, ora basta! Non vedi che poi Antonio esagera?”), il nostro principe giunge, finalmente, dalla sua principessa a lui promessa in matrimonio. A questo punto, Piera, con scarso entusiasmo (quasi preoccupata dal concedere la propria principessa al “cavaliere scapestrato e s-pericolato”), invita Elena a scendere dall’albero, su cui è assorta a studiare, per andare incontro al suo principe e baciarlo, per sancire il loro amore. Elena guarda in maniera interrogativa la mamma (quasi a chiederle: “Debbo proprio? Sei sicura? A me pare un po’ troppo s-pericolato questo qui!”), la quale, in maniera piuttosto flemmatica (senza spinta alcuna), le dice: “E dai Elena, su…fai come ti dico, dai!”. Anziché accogliere empaticamente le difficoltà della bambina a lasciarsi andare all’amore, “più forte” di ogni nemico e di ogni pericolo, Piera nega l’accesso ad Elena al suo registro emotivo, in cui è iscritto in maniera negativa il comportamento “eccessivamente spericolato” del principe, in realtà piuttosto dissennato ed affatto forte. Il bisogno di Elena, dunque, di sentirsi riconosciuta ed accolta da un principe più “attento” e “consapevole dei propri limiti” viene negato, in nome del bisogno di conferma di Piera (dinanzi a sé stessa, ma anche dinanzi al marito ed al terapeuta), alla quale la bimba/principessa dovrà dimostrare (a lei, ma anche agli altri membri del sistema, compreso il terapeuta, su cui la donna ha proiettato le parti del sé, corrispondenti ai personaggi presenti nella sua dimensione fantasmatica) di essere capace di cambiare/calmare un “principe poco attento e piuttosto s-pericolato”. Elena alla fine cede alle richieste della mamma, per cui, decisamente controvoglia, palesando il suo sentirsi separata, ma non per questo individuata (è questa la funzione esercitata dal sintomo, il pavor nocturnus), si alza dalla sua sedia/albero, su cui è seduta, per baciare il principe ed allontanarsi con lui verso nuove avventure. “E vissero tutti felici e contenti…”. Il lieto fine è piuttosto irrealistico, visto l’atteggiamento poco disponibile di Elena a farsi carico dei “desideri narcisistici” di Piera, da una parte, e dall’incapacità di Antonio di dimostrare la “forza” e “l’onnipotenza”, richiesti per impersonificare il personaggio dell’eroe, dall’altra. Al termine della seduta, con i due bambini trasferiti in un’altra stanza a disegnare e colorare, discuto con Sandro dell’effettiva debolezza del piccolo Antonio, troppo s-pericolato e dissennato per affrontare i pericoli che la vita gli prospetta: non riconoscendo adeguatamente i rischi connessi alle sue azioni, Antonio, se non sarà meglio indirizzato dal papà a percepire le minacce che gli si pongono dinanzi (anziché essere incentivato, come nella favola), una volta divenuto adolescente, potrà imbattersi in condotte a rischio in cui metterà in gioco la sua stessa indennità. Dinanzi all’incognita di una futura condotta pericolosa, Sandro si lascerà convincere della necessità di accompagnare il piccolo Antonio nelle scoperte di tutti i giorni. Il compito di convincere la mamma ad intraprendere un percorso “empatico” nei confronti della figlia è, invece, più arduo: se la bambina ha reagito alle indicazioni della mamma, in maniera incerta e timorosa, è - suggerisco a Piera (quasi giustificando la piccola) - probabilmente a causa della particolare età che ella attraversa. Un’età in cui la sua stessa identità è incerta e causa di confusione (timore). Le mie affermazioni, lo so, non sono del tutto false, ma sento, nel momento stesso in cui le formulo, di non sapere cosa dire esattamente. D’altra parte, a seguito delle precedenti sedute, mi aspettavo un atteggiamento diverso da parte della bambina, ma anche da parte di Piera. Quest’ultima dimostra, al contrario, uno sguardo nuovamente assente ed angosciato, dinanzi alle difficoltà dello scambio emotivo avuto in seduta con Elena. Dinanzi, ancora una volta, al timore di “non poter calmare” Piera, assente e morta, devio palesemente verso l’immagine più “rassi-curante” della bambina “inappropriata” ed “inadeguata”. Facendo, infine, rientrare i due bambini, concludo la seduta ringraziandoli e salutandoli, rimandando ad un nostro futuro incontro a giugno, in occasione della fine della scuola, per controllare l’esito delle pagelline. Un particolare tipo di resistenza Ansie, preoccupazioni e fantasmi, questa volta, non avranno modo di sedimentare nel terreno fertile della mia personale “zolla fobica”: il mio sentimento di “inutilità” ed inadeguatezza può essere immediatamente contenuto da una seconda supervisione. “Cosa può essere successo? Perché mai Piera è così facilmente ritornata ad essere intimorita dal comportamento di Elena? Come mai il legame di fiducia empatica costruito con la donna, e con il marito, non è stato sufficiente ad impedire l’emergere delle paure, collegate ai “fantasmi di rottura?”, mi domando . L’approccio della didatta è calmo, e teso a ricostruire la tela dei passaggi sinora condotti. Attraverso il racconto, sollecitato dal supervisore, riaffiorano, in tutto il loro valore, le co-costruzioni affettive ed intellettuali, edificate per mezzo dello sforzo comune. Da alcune settimane, infatti, in seduta non si parla più né di nuovi episodi di pavor nocturnus di Elena, né di comportamenti sregolati da parte di Antonio. Le difficoltà dei due bambini non sono scomparse del tutto, ma hanno acquisito una connotazione simbolica differente, sulla quale i due coniugi sentono, ora, di poter esercitare un controllo: le paure pervasive della bambina sono divenute “difficoltà di addormentamento”; il comportamento s-pericolato di Antonio si è rivelato “immaturo” e necessitante di maggior controllo da parte dei genitori. Il processo interazionale, sotteso al nuovo significato, con cui sono percepite le problematiche dei due bambini, è finalmente accessibile anche a Sandro e Piera, al di là delle manifestazioni di angoscia, mostrate dalla donna, nell’ultima seduta. L’“assenza psichica” espressa da Piera e le difficoltà di Elena assumono, semmai, il significato di particolari “resistenze” alla terapia. La particolare configurazione relazionale messa in scena da Piera ed Elena – le esponenti più deboli del circuito internazionale – è frutto di una modalità oramai interiorizzata e non di una patologia intra-individuale di una delle due, o di entrambe, come da me erroneamente percepito. Alla base dello scatenarsi dei timori in seduta c’è, tra l’altro, ancora una volta la modalità con cui (non) è stato possibile elaborare il timore della perdita connesso al mio trasferimento: indagando meglio, la didatta mi porterà a disvelare la mia difficoltà a tollerare una maggiore autonomia da parte di Piera, da me ancora considerata come “responsabile” dei problemi dei due bambini e per questo tale da non poter essere lasciata sola (“abbandonata”). Considerando le mie difficoltà, come frutto di un’identificazione contro-transferale, la didatta suggerisce l’utilizzo di uno stratagemma, facilmente applicabile in seduta, mediante il quale “la mamma cattiva” può essere oggetto di gioco tra Piera e la bambina, con grande sollievo da parte mia che sto per chiudere la terapia. Considerati l’età ed il livello cognitivo, piuttosto elevato, della bambina, suggerisce la didatta: “Potresti far leggere ad Elena, dopo essertelo letto anche tu, il libro di Dahl, Le streghe (è così che la bambina ha rappresentato la mamma, no?), in cui il bambino, protagonista del racconto, impara, per potersi sottrarre ad un incantesimo, come poter riconoscere tra le donne che incontra quelle che sono, appunto, le ‘streghe’!”. Per far questo, sarà necessario convocare di nuovo i due bambini e farli rimanere anche nelle prossime sedute sino alla fine del percorso terapeutico, così da osservarne l’andamento nei successivi mesi. In questo modo, nuove modalità di interazione, più funzionali, avranno modo di poter essere osservate e sottolineate assieme a Sandro e Piera. Tali indicazioni della didatta, mi “impongono di uscire dal guscio della tartaruga” (dell’esperto), con cui mi sono rapportato alla coppia, per entrare in gioco, con le mie risorse, ma anche con le mie difficoltà ed imparando a giocare anch’io con i due bambini: Piera e Sandro potranno così riappropriarsi delle parti del sé su di me proiettate e non ancora del tutto “restituite”. Il racconto di Dahl, per chi non l’ha letto, è caratterizzato dalla presenza importante della nonna del piccolo protagonista, un personaggio al femminile molto particolare. Ad essa è affidato il compito, dopo la morte dei due genitori, di accudire il nipotino. La nonna, come purtroppo poche volte avviene, non svolge questo compito attraverso modalità iper-protettive compensatorie (i genitori del piccolo sono morti in un terribile incidente automobilistico), né attraverso processi di delega ad altri. Ella decide di essere ben presente, con le sue incertezze, ma anche con la sua saggezza, nella relazione con il bambino. La nonna deciderà di fornire al nipotino tutti gli elementi per diffidare dalla ricerca di sostitutive, quanto inappropriate, figure materne. Sapendo di essere vicina, anch’essa, alla morte, ella non potrà far altro che tentare di rendere quanto più autonomo il piccolo: egli, così, saprà decidere quanto è utile rispondere alle norme sociali (“Per una strega, più un bambino è pulito, più puzza. Basta non fare il bagno troppo spesso. Una volta al mese è più che sufficiente per un bravo bambino!”, dice la nonna al nipotino) e quali possono essere le sfide per cui vale la pena battersi, anche affrontando i rischi ed i pericoli che la vita, inevitabilmente, gli porrà dinanzi. Ma è, altresì, attraverso i “consigli per riconoscere una strega” che la nonna consentirà al piccolo protagonista di introiettare dentro di sé il necessario processo di formazione della relazione oggettuale, di cui il bambino ha bisogno per compiere le sue tappe evolutive. In questo modo, quando la nonna non ci sarà più, il piccolo avrà, comunque, foggiato un prototipico “apparato per pensare i pensieri”, in cui possono essere proiettati gli affetti, anche connotati in maniera negativa. Senza tale equipaggiamento, il bambino potrebbe, al contrario, rimanere vittima del suo sistema di investimenti, pensando che: “la mamma, il papà e la nonna, sono morti per colpa mia che, cattivo e sporco come sono, non sono degno di essere amato!”. Racconta la nonna: “(Le mani) Tanto per cominciare, una strega porta sempre i guanti […]. Perché al posto delle unghie ha lunghi artigli aguzzi e ricurvi come quelli dei gatti, e i guanti servono per nasconderli […]. (La testa) Ecco un’altra cosa da ricordare: una vera strega è sempre calva […]. Per nascondere la testa pelata, una vera strega porta sempre la parrucca. Una parrucca di prima qualità. È quasi impossibile distinguerla dai capelli veri, a meno di tirarla con forza, è ovvio […]. Una parrucca, a contatto con la pelle nuda, dà un fastidio terribile, provoca un prurito insopportabile e fa venire croste e piaghe. Le streghe la chiamano ‘parrucchite’, e non è una cosa piacevole, te lo assicuro […]. (Il naso) Osserva bene le narici. Le streghe hanno le narici un po’ più grandi del normale, con il bordo roseo e leggermente incurvato, come quello di certe conchiglie. Hanno le narici così grandi per annusarti meglio […]. Le streghe non fiutano la sporcizia, ma l’odore della pelle di bambino […]. Per una strega la pelle dei bambini puzza di… cacca di cane! (Gli occhi) Gli occhi, osservali bene, sono diversi dai tuoi e dai miei. Guarda con attenzione le pupille: la gente normale le ha nere, ma quelle di una strega cambiano colore, e fissandole ci vedrai brillare fuoco e ghiaccio insieme. È una cosa che fa venire i brividi! […] (I piedi) I piedi sono senza dita, hanno la punta quadrata. Le streghe hanno qualche problema con le scarpe. A tutte le donne piacciono le scarpe piccole e appuntite, ma per le streghe, che hanno i piedi larghissimi e squadrati, infilarli in quelle graziose scarpine è una vera tortura. Così come nascondono la calvizie sotto la parrucca, devono mascherare quegli orrendi piedi deformi con scarpine a punta […]. (La saliva) Le streghe hanno la saliva blu mirtillo. La usano anche per scrivere: basta che lecchino il pennino della stilografica. Se stai molto attento, riuscirai a notare una leggera sfumatura blu sui loro denti. Ma si vede appena!” [22]. La nonna conclude così il racconto: “Ecco, questo è tutto ciò che so. Non ti sarà di grande aiuto. Non si può indovinare con certezza se una donna è o no una strega semplicemente guardandola, ma se porta i guanti e la parrucca, se ha narici larghe, strani occhi, i denti sfumati di blu… allora scappa più svelto che puoi!” [22]. Ma la raccomandazione della nonna è anche di non considerare tutte le donne come streghe, per la difficoltà di riconoscerle, perché: “Le streghe non sono donne autentiche. Somigliano alle donne. Parlano come donne. Si comportano come loro. Ma in realtà sono creature del tutto diverse, demoni in forma umana, ecco cosa sono!” [22]. Ecco, dunque, che l’invito a non soffermarsi alle apparenze diviene il sistema attraverso il quale i fantasmi del bambino possono seguitare ad essere proiettati sulla mamma-che-non-c’è-più: il piccolo può percepire un legame di continuità con la madre, la quale, anche se odiata, perché rea di averlo abbandonato, non può improvvisamente diventare ciò che non è mai stata. La mamma, nonostante il contraddittorio investimento emotivo del bambino (“Che mamma orribile può mai abbandonare il suo bambino?”, o, viceversa, “Che bambino orribile sono io, se la mia meravigliosa mamma, mi ha lasciato?”), rimarrà comunque una donna (con i suoi limiti, ma anche con le sue peculiarità), e non diventerà mai una strega, o un’immagine angosciosa di altro tipo. Per questo motivo, il bambino non avrà bisogno, crescendo, di ricercare facili (ed inefficaci) vie di fuga costituite da figure sostitutive della mamma. Allo stesso modo, Elena, attraverso la lettura del racconto e la successiva rielaborazione – svolta durante le serate trascorse sul divano con la mamma, prima, e nella stanza di terapia, poi –, potrà abbandonarsi al suo naturale registro emotivo, senza per questo temere che esso si materializzi nella “mamma-arrabbiata-e-cattiva-perché-si-sente-minacciata-dai-fantasmi-della-bambina”. Il circuito è interrotto tramite l’introduzione di elementi di realtà di cui sorridere: non avendo né “guanti”, né “parrucca” e non avendo neppure particolarità al “naso”, agli “occhi”, ai “piedi” ed alla “bocca”, la mamma perde ciò che sinora la connotava in maniera minacciosa. “Allora, come ti sembra la mamma? È realmente una strega?”, domando ad Elena dopo che ha letto il libro assieme a Piera. “Nooo!” – risponde la bambina guardando la mamma negli occhi, piena di affetto – “Mamma non è una strega!”, affermando, così, una profonda consapevolezza, che trascende ogni possibile fantasia. Lo stesso Antonio sembra trarre beneficio dal clima giocoso e sereno costruito attorno al compito affidato alle due donne-bambine. Durante le serate passate da Piera ed Elena sul divano a leggere, Antonio ha potuto, infatti, godere della presenza del papà. Sandro si è liberato dagli impegni con la bambina per dedicarsi interamente al bambino. Il duo uomo-maschietto, prima, ha smontato e ricostruito tutte le apparecchiature rotte di casa e, poi, Sandro ha anche imparato a leggere le favole ad Antonio, prima di andare a dormire. In questo modo, anche Elena, una volta finiti i compiti, può entrare nella cameretta ed addormentarsi con meno fatica, senza le “rotture” del fratellino irrequieto. Dal canto suo, Antonio si dimostra nella stanza di terapia, ma anche nel racconto dei genitori, meno agitato e più socievole. Libero di poter mettere mani ai giocattoli presenti nella stanza (anch’io mi sento, ora, meno coartato e più libero di lasciarlo fare), il piccolo non si avventurerà più in attività pericolose o di disturbo, ma cercherà i propri spazi, pronto a condividerli con la sorellina e contrattandoli, in maniera matura, insieme agli adulti (ai quali, prontamente, a fine seduta, racconterà le sue avventure). CONCLUSIONI Gli obiettivi terapeutici principali sono stati raggiunti: il pavor nocturnus di Elena è scomparso; Antonio fa ancora un po’ fatica a rispettare le regole, perché rimane un bambino vivace, ma riesce a convogliare il suo pensiero “florido” in attività condivise con gli altri, adulti e coetanei che siano: Antonio, come la sorellina, è divenuto anch’egli il “primo della classe” (“In verità, il secondo più bravo della classe!”, sottolinea lui). Piera, dal canto suo, ha intrapreso (e quasi terminato) un corso di inglese, perché, spiega la donna: “Al giorno d’oggi, non è possibile non conoscere le lingue!”. “E poi” - prosegue Piera - “non si sa mai, se non mi debba servire un giorno!”. Nel tentativo di ri-acquisire la propria autostima attraverso la costruzione di un proprio spazio di autonomia, Piera ha cominciato da alcuni mesi un corso sulla genitorialità, dove le hanno insegnato, mi racconta una volta in seduta, che per essere una buona mamma occorre saper recuperare il significato positivo dell’essere stata, a sua volta, figlia. “Se ho capito bene” - mi domanda Piera - “devo indagare quali sono state le motivazioni profonde che hanno spinto mia mamma a comportarsi in un certo modo. Facendo così, mi ha suggerito la psicologa, potrei riscoprire il senso materno di certe azioni che per me erano incomprensibili, o che, addirittura, mi hanno fatto soffrire. Un po’ come abbiamo fatto l’altra volta qui, non è vero dottore?”. Piera e la bambina sono andate qualche volta a pattinare insieme, portando con loro alcune amichette di Elena. Altre volte, hanno lasciato Antonio in compagnia del papà o della nonna materna, per andare a vedere un film al cinema o fare una passeggiata al mare. Sandro è meno irascibile con i due bambini e sembra prodigarsi un po’ di più per aiutare la moglie. Tuttavia, dal racconto di Piera, sembrano permanere alcune difficoltà. “Dopo il week-end e dopo riposi prolungati, Elena fatica ancora un po’ ad alzarsi la mattina, per andare a scuola; Antonio è ancora un po’ troppo irrequieto e Sandro potrebbe essere meno discontinuo in casa”, dice Piera, aggiungendo: “Se tutti facessero il proprio dovere…”, alludendo naturalmente al marito emotivamente distratto. Ma si tratta di piccole preoccupazioni e, nel momento in cui scrivo, la terapia può volgere al termine. La nave va, i marinai stanno issando le scialuppe e i nostri personaggi – il “cucciolo di leone”, la “strega cattiva”, la “principessa studiosa” ed il “cavaliere spericolato” – stanno partendo verso nuovi lidi e nuove avventure… Da lontano, anch’io mi avvio verso nuovi luoghi, salutando calorosamente ed augurando a tutti loro: “un grosso… in bocca al… lupo!”. Prima di chiudere, vorrei dire che dubito sia riuscito ad esprimere, attraverso il racconto, tutte le mie emozioni, i miei timori, i miei sbagli, ma anche le mie intuizioni. Ciò che per me è stato possibile, attraverso l’esperienza di supervisione, prima, e della narrazione, poi, però, è stato l’essere entrato profondamente in contatto con una parte di me sinora sconosciuta. Una parte popolata di archetipi e fantasmi, forse per me un po’ troppo minacciosi. La forte messa in discussione delle mie credenze e delle mie convinzioni, sollecitata dalla didatta, ha consentito in un secondo momento, dopo l’iniziale smarrimento, di potermene riappropriare in maniera più forte e più convinta. Probabilmente, tutto ciò non basta per preservare la mia identità di terapeuta dal lutto di non conoscere, prima di avere incontrato veramente l’Altro. Nonostante ciò, come un custode delle meraviglie e delle presenze, a volte spettrali, dei mondi interiori dell’Altro, la sfida che sento di essere, ora, chiamato a compiere è di accompagnare, in maniera curiosa ma attenta, la persona nel “dentro e fuori” di questi mondi, alla ricerca delle sicurezze e di quel “luogo” in cui egli finalmente sente di poter stare. biblio_titolo - ignora Bibliografia bibliografia - art_bibliografia 1. Selvini Palazzoli M. Ragazze Anoressiche e bulimiche. Milano: Raffaello Cortina Editore, 1998. 2. Freud S. Le Opere. In: Musatti CL (a cura di). Opere di Sigmund Freud. Torino: Bollati Boringhieri, 1989. 3. Lebovici S. Il neonato, la madre e lo psicoanalista. Roma: Borla, 1988. 4. Mahler M. Simbiosi ed individuazione. In: Psicosi Infantili. Torino: Bollati Boringhieri. 5. Searles H. Il contro-transfert. Torino: Bollati Boringhieri, 1979. 6. Cancrini L. La psicoterapia: grammatica e sintassi. Manuale per l’insegnamento della psicoterapia. Roma: La Nuova Italia Scientifica, 1987. 7. Käes R, Faimberg M, Enriquez M, Baranes JJ. Trasmissione della vita psichica tra le generazioni. Roma: Borla, 1993. 8. Selvini Palazzoli M. Ipotizzazione, circolarità, neutralità: tre direttive per la conduzione della seduta. In: Selvini Palazzoli M, et al. Reinventare la psicoterapia. Milano: Raffaello Cortina, 2004. 9. Caillé P. Il rapporto famiglia terapeuta. Roma: La Nuova Italia Scientifica, 1990. 10. Wardi D. Le candele della memoria. I figli dei sopravvissuti dell’Olocausto: traumi, angosce, terapia. Milano: Sansoni, 1990. 11. Onnis L. Il tempo sospeso. Anoressia e bulimia tra individuo, famiglia e società. Milano: Franco Angeli, 2005. 12. Colacicco F. Oltre il muro delle resistenze: importanza dei processi psicopatologici nell’informare il trattamento psicoterapeutico. EDM 2001; 2. 13. Minuchin S. Famiglie e Terapia della Famiglia. Roma: Astrolabio, 1977. 14. Dostoevskij F. Delitto e Castigo. Torino: Einaudi, 2008. 15. Bowlby J. Costruzione e rottura dei legami affettivi. Milano: Raffaello Cortina Editore, 1982. 16. Ferro A. La tecnica nella psicanalisi infantile. Il bambino e l’analista: dalla relazione al campo emotivo. Milano: Raffaello Cortina Editore, 1992. 17. Gaburri E, Ambrosiano L. Ululare con i lupi: conformismo e rêverie. Torino: Bollati Boringhieri, 2003. 18. Cancrini T. Un tempo per il dolore. Eros, dolore e colpa. Torino: Bollati Boringhieri, 2002. 19. Cancrini L. Lezioni di Psicopatologia. Torino: Bollati Boringhieri, 1997. 20. Onnis L. Introduzione a: “L’uso della favola in psicoterapia”. EDM 2002; 2. 21. Winnicot DW. Gioco e realtà. Roma: Armando Editore, 1999. 22. Dahl R. Le streghe. Milano: Salani, 1983.